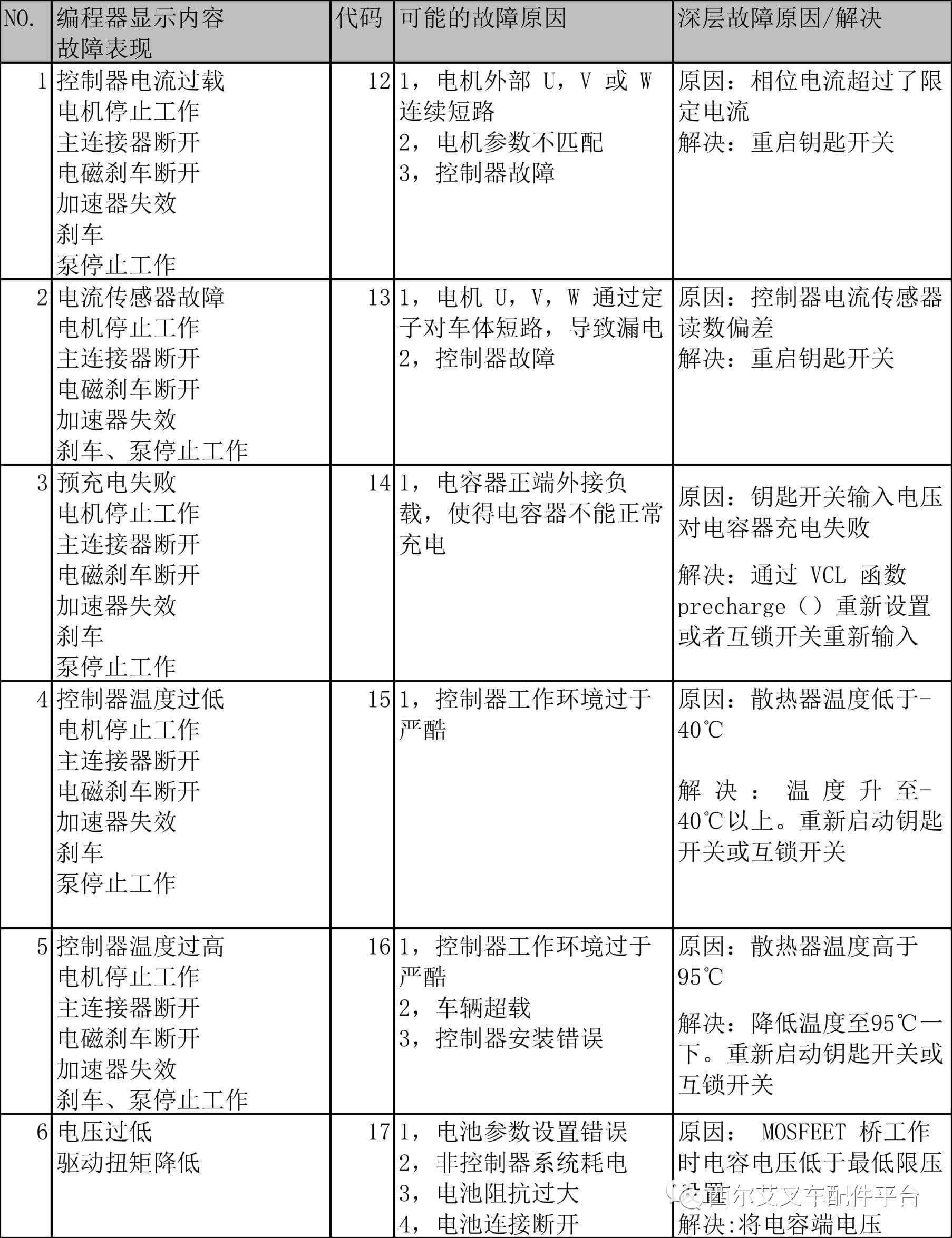
电动叉车发生故障时,如果确认不是接线错误或车辆接卸故障,可以尝试通过车辆钥匙开 关重新启动,如果故障仍然存在,请关闭钥匙开关,检查 35 针的接插件是否连接正确或有 污损,修复并清洁后,重新连接,再启动尝试。您也可以使用控制器编程器测试故障表现, 下表为 Curtis 柯蒂斯控制器部分故障代码表,仅供参考。


声明:本站部分文章内容及图片转载于互联 、内容不代表本站观点,如有内容涉及侵权,请您立即联系本站删除(邮箱:info@chacheku.cn)
电动叉车发生故障时,如果确认不是接线错误或车辆接卸故障,可以尝试通过车辆钥匙开 关重新启动,如果故障仍然存在,请关闭钥匙开关,检查 35 针的接插件是否连接正确或有 污损,修复并清洁后,重新连接,再启动尝试。您也可以使用控制器编程器测试故障表现, 下表为 Curtis 柯蒂斯控制器部分故障代码表,仅供参考。


声明:本站部分文章内容及图片转载于互联 、内容不代表本站观点,如有内容涉及侵权,请您立即联系本站删除(邮箱:info@chacheku.cn)